保山市人民醫院藥物臨(lin) 床試驗機構實行主任責任製,設機構主任1名、副主任1名,機構辦公室主任1名、副主任1名,機構辦公室秘書(shu) 1名、質量管理員3名、藥物管理員2名及檔案管理員2名,並成立獨立的藥物臨(lin) 床試驗倫(lun) 理委員會(hui) 。機構下設機構辦公室、各專(zhuan) 業(ye) 組、GCP中心藥房、GCP機構資料室、各功能科室。
藥物臨(lin) 床試驗機構參照GCP原則,製定了一套嚴(yan) 密的監督管理和質量管理控製體(ti) 係,對專(zhuan) 業(ye) 組所承擔的項目從(cong) 設計、實施、總結等各個(ge) 階段進行嚴(yan) 密監督與(yu) 協調管理。並製定了完整的標準操作規程(SOP)、管理製度、崗位職責、設計規範、應急預案和表格,對臨(lin) 床試驗全過程進行監督管理,保證臨(lin) 床試驗各項目按照GCP原則和試驗方案進行。
藥物臨(lin) 床試驗機構辦公室(簡稱機構辦)有獨立的辦公場所,硬件設施完備,流程製度完善。承擔全院藥物臨(lin) 床試驗的項目審查立項、項目承接和管理、藥物管理、資料管理、質量控製與(yu) 保證等工作。
機構對臨(lin) 床試驗項目實行全過程質控以保證臨(lin) 床試驗數據的真實、準確、可靠。一為(wei) 專(zhuan) 業(ye) 組質控,專(zhuan) 業(ye) 組負責人指定專(zhuan) 人負責臨(lin) 床試驗項目的質量控製,隨時對試驗各環節進行監督、檢查。二為(wei) 機構質控,機構質量管理員在試驗前、中、後進行全程質控檢查。
藥物臨(lin) 床試驗申報專(zhuan) 業(ye) 組簡介:
藥物臨(lin) 床試驗機構目前有3個(ge) 申報專(zhuan) 業(ye) 組,分別是:腫瘤專(zhuan) 業(ye) 組、腎病學專(zhuan) 業(ye) 組、血液內(nei) 科專(zhuan) 業(ye) 組。各專(zhuan) 業(ye) 組人員均經過GCP培訓並獲得證書(shu) 。各專(zhuan) 業(ye) 組均製定了符合本專(zhuan) 業(ye) 的SOP、質量管理體(ti) 係、資料管理體(ti) 係、藥物管理體(ti) 係、急救預案體(ti) 係,並擁有本專(zhuan) 業(ye) 特點的設施設備、必要的搶救設施和急救藥品,能夠保證受試者在受試過程中的安全。
藥物臨(lin) 床試驗機構基本信息:
1.機構地址與(yu) 聯係方式:
地址:保山市隆陽區青陽路與(yu) 龍泉路交叉口門診樓四樓
聯係電話:0875-2123901(機構辦)
13378753011(楊子萱)
郵箱:bsygcp163.com
2.備案專(zhuan) 業(ye) :腫瘤專(zhuan) 業(ye) 、腎病學專(zhuan) 業(ye) 、血液內(nei) 科專(zhuan) 業(ye)
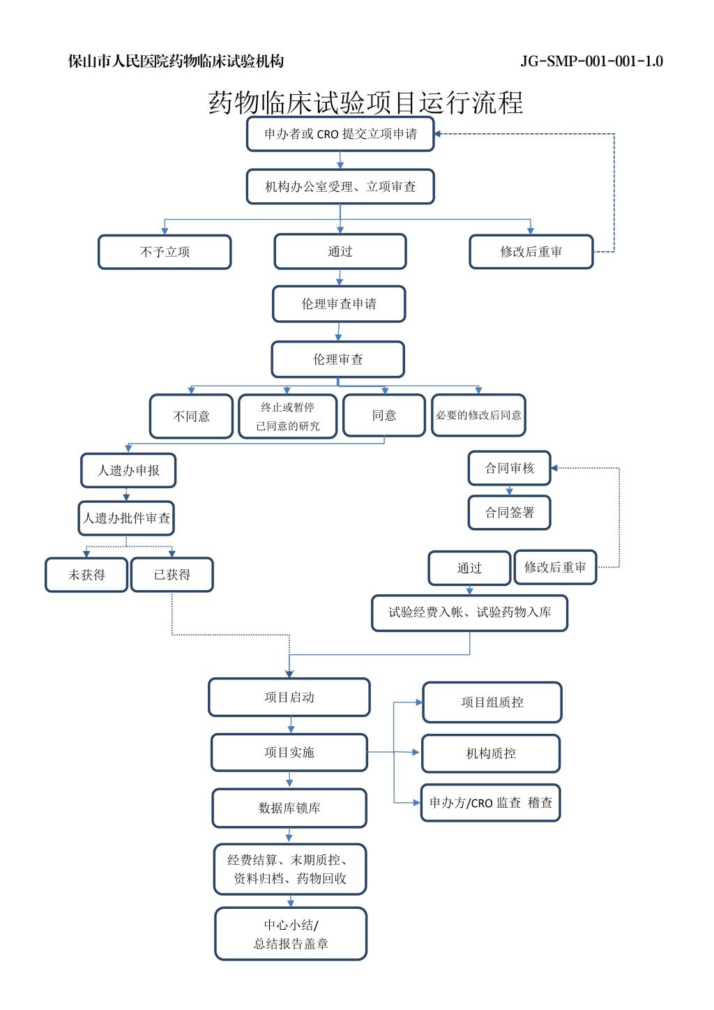
3.kaiyun体育官方网站藥物臨(lin) 床試驗流程

4.申請表(詳見附件)